Anti-Racist Task Force Report in Social Work Confirms Rufo’s CRT Suspicions
How the CSWE quietly wove critical race theory into national social work standards under the banner of ‘anti-racism.'
Editorial Note: This essay is the fourth of five in which we do a “deep dive” uncovering what we believe to be the factors at play that influenced the Council on Social Work Education’s (CSWE) strong ideological bent, notably from 2020 onward. View the first essay here, second essay here, and third essay here.
UPDATE: As of 2/10/26, this essay has been lightly edited to include archived links after learning that several original CSWE links are now broken.
Joining the CRT Club
Christopher Rufo was onto something. In 2020, he revealed the racialized, guilt-soaked employee trainings implemented throughout the Seattle’s Office of Civil Rights, each slide steeped in what has become publicly known as “critical race theory.” Three years later, we discovered that social work’s sole accrediting body, the Council on Social Work Education (CSWE), demands its national programs do the same.
All by its own admission.
A 2023 lookback report by the CSWE’s Task Force to Advance Anti-Racism, one of the central drivers of social work education’s prejudicial takeover, admitted: “The consensus of [this report’s] work group was to incorporate content on anti-racism, CRT [critical race theory], and other relevant critical theories into the EPAS. Racial justice terminology must be included in a newly developed EPAS document.”
“EPAS” translates to the field’s Educational Policy and Accreditation Standards, top-down requirements that U.S. social work programs must follow to receive accreditation and stay in the professional education business. The EPAS is revised every seven years, with the latest version released in 2022.
Infusing CRT from the Top-Down
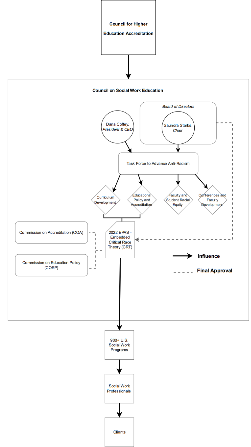
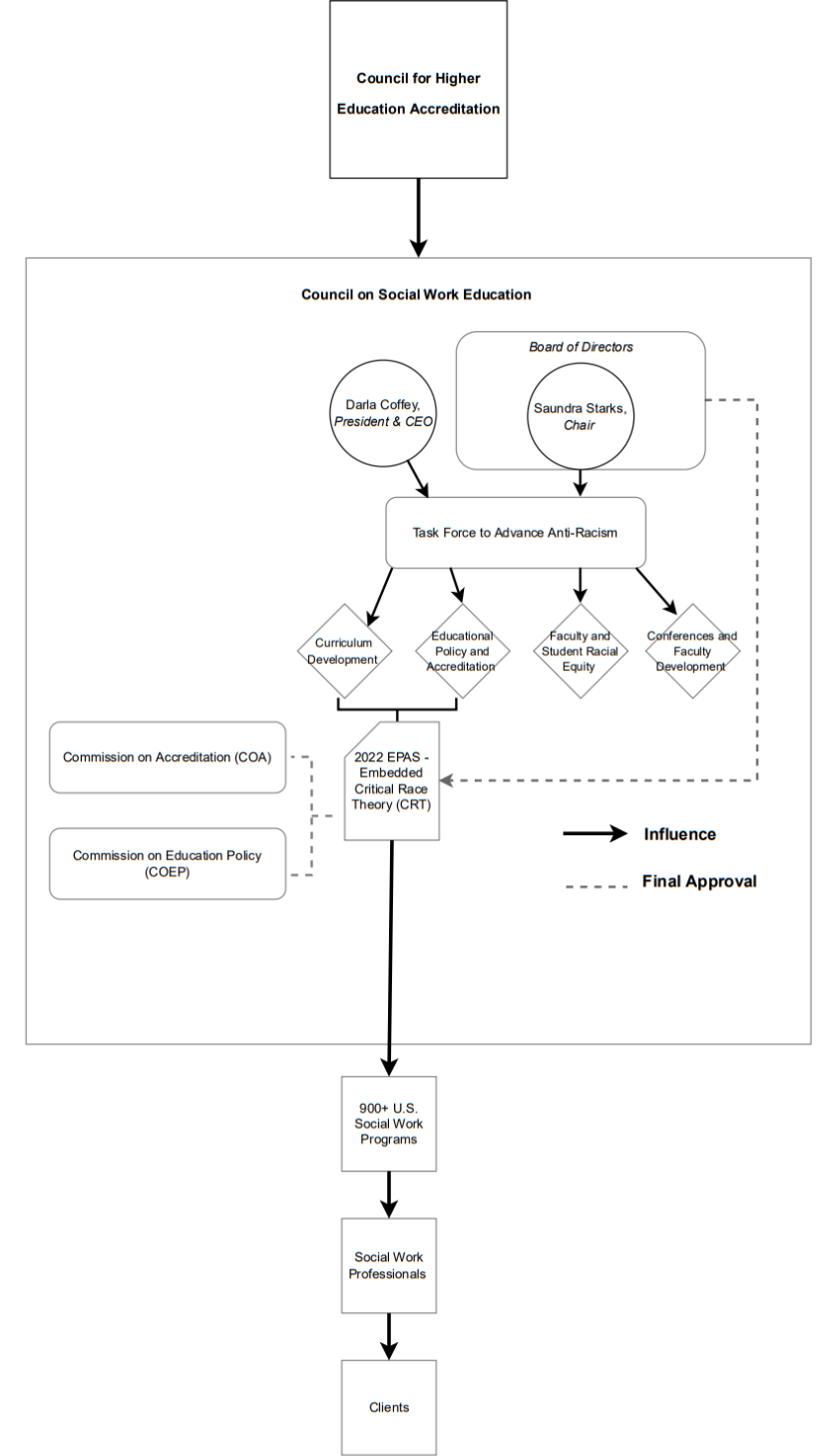
The Task Force—the source of the report—is one piece of the puzzle involved in putting together the 2022 version of the EPAS that we, as former graduate students, took issue with (we were not alone). As we reported, the Task Force was jointly launched in 2020 by the CSWE’s President and Chair of the Board of Directors, comprised of a closed circle of individuals pre-committed to injecting far-left, so-called progressive ideology into national social work education.
After the Task Force’s creation, the report confirms that complete discretion appears to have been given to its leaders, listed here by roster. (Recall the perspicacious Kendi quote headlining the top of this document.)
The authors explain, “The co-leads and members of the [four] respective workgroups were selected by the Co-Chairs of the CSWE Task Force to Advance Anti-Racism.” Afterward, leaders handpicked those already in agreement: “Co-leads added members who actively incorporated CRT and anti-racist pedagogy approaches to social work education and social work practice.”
It is worth noting that the CSWE does not publish a visual of their organizational chart. One has been created here to illustrate the organization’s trickle-down influences of CRT on social work education and the CSWE’s biased 2022 EPAS approval process, constructed from a combination of news bulletins, timeline documents, conference presentations, policy videos, and the Task Force report.
It is also worth noting that the Council for Higher Education Accreditation (CHEA), the CSWE’s “recognizing” body, provided the optimal permission structure for the Task Force in 2022 given its own top-down DEI mandates.
The report discloses that starting in the summer of 2020, the authors conducted an analysis of the 2015 and 2022 versions of the EPAS—unclear whether the latter was Draft 1 or Draft 2—through a “critical race theory lens.” Their intent was to “expose the appearance of racism and ‘Whiteness’ in educational policies and practices through critical analysis.”
“By applying CRT,” the report explains, “social work practice can uncover its White supremacy and ensure the multiple realities of people of color/minoritized groups are centered.” Conveniently, “realities” from minority groups—and individuals—that refused to fit with the pre-built White- and racism-blaming CRT narrative didn’t count.
“To advance anti-racist social work education,” they also reasoned, “the profession must examine the White supremacy and ethnocracy that underscores social work as an applied social science that maintains information structures, paradigms, theories, and practices ensconced in academia.” (Imagine if the authors, instead, sought to examine a “Jewish ethnocracy” or “Black ethnocracy” or “Chinese ethnocracy.”)
Clarity is not a strong suit of the report. The terms “work group,” “committee,” and “task force” are used interchangeably, making it difficult to tell who participated in the analysis. There are nine listed report authors, ten members of the official “Educational Policy and Accreditation Work Group,” and eleven “contributing members” that analyzed the EPAS.
Nevertheless, the Work Group—shorthand here for the report’s authors—combed through both EPAS Drafts over the course of a year “to examine the presence of racism or anti-racism concepts which trigger what is broadly taught in the curricula” (see screenshot below).

The Work Group clearly cast an eye towards deepening the presence of CRT within future versions of the EPAS, searching for terms like “racism” and “anti-racism” to support “this initial and future analysis.” Their analysis presumably took place early in the revision process: “White supremacy” appeared twice by the time the final EPAS version was approved in June 2022 by the CSWE’s Board of Directors, the Commission on Accreditation (COA), and the Commission on Educational Policy (COEP).
Embedding Anti-Racism (CRT) into National Curricula
The Work Group’s accusatory post-analysis conclusions, presented to leadership in Fall 2021, matched their pre-set, ideological intentions about infusing anti-racism and CRT into national social work education, arguing that the 2015 EPAS does not acknowledge “the full systemic assault of racism and White supremacy upon racialized groups.”
Deana Morrow, Chair of the COA, commended the group’s ideological influence that April: “We really want to thank the CSWE Task Force, the Anti-Racism Task Force, because their work, their rapid and in-depth work, has really been helpful in informing us in really trying to weave ADEI [anti-racism, diversity, equity, and inclusion] across all of the 2022 EPAS.”
“Critical race theory” as a concept is nowhere to be found in the final 2022 EPAS and Interpretation Guide documents. This is likely by design. However, code words in both documents include “anti-racism,” “White supremacy,” “racial injustice,” and “systemic oppression.” From July 1, 2025 and onwards, these concepts constitute the “A” added to DEI—known collectively as “anti-racism”—that all U.S. social work programs are now required to “prioritize and maximize attention to...in the classroom or field settings.”
In January, we proposed that the IRS audit the CSWE because of other evidence we found of the organization’s ideological slant. Here, we additionally urge the federal government to audit grants that social work programs received from the Department of Education that exclusively promote CRT and ADEI. The watchdog organization, Defending Education, found, for example, 22 social work programs steeped in ADEI (and therefore, CRT) that received over $100 million in government grant funding between 2021 and 2025.
Earlier, in September 2021, a social work educator responded to a survey connected to Draft 1 of the EPAS, cautioning, “ADEI, if connected and contextualized within CRT, will be a strong area of discord and even possible litigation in the future.”
Perhaps it’s time for this litigation to federally begin.
Nathan Gallo, MSW, CNA is a recent Master of Social Work graduate and hospital nursing assistant based in Northern Colorado. He has written about the importance of cognitive liberty, tolerance and value pluralism in social work education. Gallo also led a case study article on medical aid in dying (MAID) and motor neuron disease, published in the flagship journal for this practice, the Journal of Aid-in-Dying Medicine.
Arnoldo Cantú, LCSW is a clinical social worker and psychotherapist with experience in school social work, private practice, community mental health, and primary care behavioral health seeing children, adolescents, families, and adults. Cantú was born in Mexico and considers Texas home having grown up in the Rio Grande Valley, though currently resides in the beautiful city of Fort Collins located in northern Colorado. He has been the lead and co-editor of several volumes in the Ethics International Press Critical Psychology and Critical Psychiatry Series. He’s written critically not only about the idea of so-called mental disorder, but also the idea of race categories.




